四川清音是流行于四川地区的传统曲艺形式,是四川地区具有代表性的非物质文化遗产(以下简称“非遗”)。当前社会文化环境的嬗变使得四川清音不再囿于传统的传播方式与文化场域,四川清音的对外传播对其保护与传承以及实现文化“走出去”战略均产生了积极意义。基于“非遗”视野,结合当前传播困境与未来发展趋向观之,更需要在多元文化背景下探索四川清音的传播方式与观众拓展方式,让四川清音的对外传播产生更大的现实价值。
四川清音是四川地区的传统曲艺形式,有着悠久的发展历史与深厚的文化内涵,其以独特的表演形式、丰富的表演形态与深厚的艺术感染力,成为本地区著名的文化名牌之一。基于当前文化环境及其文化形态可以窥见,四川清音当前的传承发展面临着诸多机遇与挑战,尤其是立足于多元文化环境中,更凸显了其对对外传播以及观众拓展的重要性。
四川清音的对外传播
对外传播价值
作为四川地区具有代表性的非物质文化遗产之一,从其“非遗”保护与活态传承、文化传播、思想教育等不同角度来看,四川清音当前的对外传播能够实现多个维度的价值。
首先,四川清音的对外传播能够助力这一非物质文化遗产的活态传承与保护,使其当前的文化传承机制实现更多价值。当前四川清音因其传承的活态环境受到冲击、原生文化环境受到多元外来文化的影响,尤其是在业缘介入的情况下其传统的传承机制处于异变和濒危状态,存在传承人青黄不接、地域限制性大、普及传播不够理想、缺少关注等实际问题。借由对外传播可以吸引更多的人对四川清音产生兴趣,在不同文化环境中产生更为广泛的文化影响力,最终助力其更好地保护与传承,并以多元文化视野涵盖多学科交叉研究领域,为四川清音的研究实现更多的维度价值。
其次,四川清音的对外传播有益于拓展文化的传播场域与影响范围,进而对其多维度文化研究与译介、地域文化品牌建设、中国文化对外输出等方面产生积极作用。四川清音当前的文献资料相对较少,尤其是口述史、传承机制、传承形态的研究还缺少系统梳理,所以借由对外传播的契机,加强相关文献的整理,并在科学的翻译维度上寻找到中西方二元文化的交融平衡之处,加强对外文化交流与输出,让四川清音这一非物质文化遗产作为中华优秀传统文化的代表,使其真正走出国门、走向国际,在世界范围内形成更为广阔的影响力。尤其是在当前多元文化与比较艺术学的视阈下,对外传播可以进一步推动四川清音的文化翻译、“非遗”保护理论及传播实践的双向互动研究,让相关研究可以发挥更多地缘优势和实际价值。
此外,四川清音的对外传播能唤醒全民文化情感,有助于引导民众增强文化自觉,坚定文化自信。四川清音对外传播时不仅作为“商品”或具体曲目进行展示,还需要符合当前各级政府大力推进文化传播、加强文化输出、增强人民文化自觉与文化自信的整体需求。基于这样的思考,我们立足于当下非物质文化遗产和文化传播的双重视阈,更应把相关研究重心拓展至四川清音的活态化传承、“走出去”的文化传播等方面,在合理的译介中将这一非物质文化遗产拓展至世界范围内的活态传播与发展层面。
简言之,四川清音的对外传播与中国当前的社会文化环境密不可分,其对外传播能够实现多维度的现实价值。这得益于新时代中国特色社会主义文艺事业的繁荣发展。立足于当前复杂的多元文化环境中,我们更应顺应时代发展潮流,让以四川清音为代表的中华优秀传统文化得以传播与弘扬。除此之外,关注以四川清音为代表的巴蜀传统文化研究前沿,挖掘传统文化精华,提升文化品牌的当代国际魅力,在对外传播实践中使之通过理论研究与翻译实践形成更为科学合理的传播策略,从而在对外文化传播的过程中实现更大维度的艺术价值、文化价值、产业价值、传播价值。这不仅可以引导民众增强文化自觉,坚定文化自信,还有利于将四川清音打造成具有国际影响力的巴蜀文化之一。
对外传播体系
文化的对外传播应当具有完备的体系与方法,才能在实践中真正引导文化的传播方向,寻找合理的传播途径,实现更好的传播效果。四川清音在对外传播中要充分考虑到其应有的文化价值及应承担的文化责任、寻找到更为合适的传播与呈现形态,也需要在复杂的文化环境中构建较为完备的文化传播体系,以期借由更加合适的途径予以传播。
首先,对外传播体系需要对四川清音的文化形态及艺术形态进行较为全面的梳理,在开始阶段便对其发展脉络、历史变迁、传承机制、表演方式等有着清晰的认知,这是其对外传播的重要基础与发轫之源。四川清音在进行对外文化传播前需要形成切合实际的文化形态梳理,以保证传播目标与方向的一致性。尤其是在译介与他文化语境的实践中,我们还需对其深层的艺术意蕴、传播方式、产业价值等进行较为完备的分析,最终对其未来的对外翻译、传播与文化推广发展提出建设性意见。
其次,对四川清音的传播策略与文化翻译研究,可以为同类别巴蜀优秀文化的保护、传承、发展的研究提供参考,并在传播策略的实践中推动这一文化遗产的繁荣与长远发展,形成较好的传播推广策略,以期为新时代文艺事业传播与发展提供助力。此外,还需要构建相应的四川清音文化翻译与传播研究体系,寻找到一条兼顾四川清音“传”与“创”、实现其当代文化价值及艺术价值的有效途径,并对其翻译方式、平衡机制、传播体系、实践思路的建构进行相关探究。
最后,在传播方式与途径上可以寻找更多的创新与拓展,以期实现更好的传播效果。在互联网技术高度发展的今天,我们可以对四川清音进行更加高效、便捷、多元的传播推广。互联网传播的主要特征包括传播速度的实时性、内容的多元化、检索的即时性与便利性、传播过程的深度交互性、传播范围的全球性等,由此所带来的传播方式变革既是机遇又是挑战。
四川清音的观众拓展
传播效果与观众拓展
不同社会文化背景下的文化事项有着独特的文化发生场域,这是文化多样性的发展必然;但这些文化事项之间的差异又可能会使其传播产生代沟与隔阂。四川清音的对外传播面临着许多现实困境,譬如,四川清音的传统受众群体主要是川渝地区的学习者及曲艺爱好者,其受众层面较为集中;宣传方式较为传统,宣传渠道也较少,主要是通过政府在四川地区宣传;许多民众对四川清音知之甚少等。
艺术若想获得更为理想的传播效果,首先便要打破文化隔阂、解决当前传播中存在的问题,借由多元的观众拓展方式使四川清音获得数量更多、参与性更高、长期关注的忠实观众。我们可以按照英国学者P.戈丁尔的大众传播的传播效果分类理论,分析四川清音的对外传播效果。传播效果类型如图。

图 传播效果类型
从上述模型中我们可以窥见,所有传播效果都与“观众”息息相关。因为观众不仅是各类传播途径与方式的主要指向目标,同样还是传播效果的最终评判与见证者。换言之,所有传播行为最后都将以拓展、稳定、扩大受众为目标,同时不断提高这些受众的参与忠诚度与用户黏性。当然不可否认的是,四川清音的传播效果受到多种因素的影响,这类原生于中国文化土壤中的非物质文化遗产如何在多元文化环境的传播中寻找到更为适宜的传播方式显得尤为重要。由此,我们提出了传播效果与观众拓展的探索思路。
观众拓展的实践方式
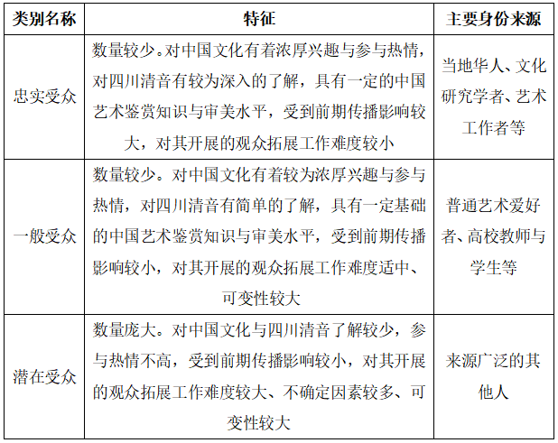
观众拓展的目标和作用主要是“通过一系列手段,促进个体与艺术之间的关系,为表演艺术稳定并扩大观众群”。开创更符合实际、具有新意、行之有效的观众拓展方式可以为四川清音的对外传播带来更多价值,而对受众进行调查与基本分众分类则是开展拓展工作的重要基础。按照受众大致可以分为以下几类(如下表)。
表 四川清音的国外分众群体类别

从传播学来看,传播主体、传播途径、传播对象是影响传播效果的重要因素;从观众拓展来看,艺术创作者、艺术作品、观众是影响艺术鉴赏效果的重要因素。我们可以结合二者的相通之处,对四川清音的对外传播效果与观众拓展方式进行分析,并根据不同的受众如忠实受众、一般受众、潜在受众,理清他们的参与动机,开展因人而异、更为适宜的传播活动及观众拓展活动,以期稳定与逐步扩大四川清音在国外的观众群体,获得更好的对外传播效果。
首先,四川清音对外传播的主体与艺术创作者、活动组织者是对外传播行为的发起者,也是决定观众拓展维度与方式的关键。四川清音可以策划与组织更加吸引受众的艺术交流活动,如四川清音研究学者开展文化讲座,四川清音表演者与受众之间的体验互动等;加强文献资料译介工作,推出不同文字的四川清音艺术鉴赏指南,对其历史流变、文化内涵、艺术特征进行详细讲解;设计精彩的艺术表现方式,营造良好的艺术鉴赏氛围,设置导赏或导聆角色,让观众获得更好的文化体验;降低门票或消费门槛,吸引更多观众参与其中等。
其次,四川清音在对外传播中可以采用更具有正确引导性与说服性的传播技巧,设计策划更适合对外传播的文化表现形式,采用合适的传播途径。譬如突破传统的传播媒介,借以互联网、移动信息手段在国外开展四川清音的文化宣传工作;选择更为合适的四川清音作品,降低鉴赏门槛与难度,以典型作品循序渐进的方式吸引潜在观众;开发周边产品,拓展文化产品维度、打造文化品牌;为国外观众呈现出具有整体性与活态性的巴蜀文化,融入多元的艺术表演形式,呈现出四川清音的演唱、演奏、舞蹈等融汇多种艺术的中国曲艺特色;加强移动信息端的推送与观众交互等。
最后,针对四川清音的不同传播对象和观众采取不同的传播、观众拓展方式。开展较为详细的受众调查,了解观众的审美习惯与艺术活动诉求,分析不同受众的参与动机与阻碍;发挥引领作用,让忠实受众带动一般受众、潜在受众积极参与到四川清音的鉴赏活动中;打破单一的“舞台—观众”模式,让四川清音面向更加广泛的观众(如学生、社区民众等);做好观众服务,使其获得更好的体验;设立线上与线下的观众社团,提高他们的参与兴趣与团体归属感等。
作为一种源自中国四川地区的本土曲艺,四川清音的对外传播不仅是在国外的简单展示,更是巴蜀文化乃至整个中国优秀文化的对外输出。对内,这是对非物质文化遗产的重视和推广,也是唤醒全民文化情感、实现由文化自觉到文化自信转变的重要方式;对外,这是在复杂的世界文化环境中全面展示中华文明的尝试,也是体现中国千百年文化内涵与民族精神的重要途径。
虽然当前四川清音的对外传播还面临诸多现实困境,尤其是受众较小、文化隔阂、译介不够充分等问题较为明显,但相信经过观众拓展与传播方式的不断进步,加之国家“走出去”文化战略的大力支持,四川清音的对外传播一定能取得更好的效果,能为传播中华文明、弘扬民族精神、助力民族复兴发挥其应有的文化价值。
参考文献
[1]郭庆光.传播学教程[M]北京:中国人民大学出版社,2011.
[2]谢大京.艺术管理[M]北京:法律出版社,2012.
[3]陈端端.媒介演化与艺术传播[D].南京:东南大学,2015.
[4]李颖.民俗艺术的传播生态研究[D].南京:东南大学,2015.
[5]秦桢.四川清音进校园教学实践研究[D].武汉:华中师范大学,2018.


























