作为中华民族传统文化的有效承载,古籍文献具有重要的文化价值、学术价值和社会价值,是不可再生的文化遗产。高校图书馆作为古籍管理和保护的重要阵地,对古籍管理及保护的好坏将直接影响古籍价值的发挥。对云南省高校图书馆馆藏古籍管理及研究现状进行调研,提出对策建议,认为应将高校馆藏古籍整理、发掘工作提升到传承中华民族文化、培育和发展中华民族共同体意识的高度,从思想认识转变、管理体制机制完善、古籍管理人才培养、经费支持保障等方面入手,突破瓶颈,改变现状,助推云南省高校图书馆古籍工作新发展。
在中华民族两千年的历史长河中,积淀下了浩如烟海的古籍文献。这些古籍是中华民族传统文化的重要承载,是不可再生的文化遗产,具有重要的文化价值、学术价值和社会价值。高校图书馆作为古籍管理和保护的重要阵地,馆藏丰富的古籍文献承载的内容是冻结的历史,“崇尚历史、崇尚传统”的思想观念,自孔子在世时起就牢牢扎根于中华儿女的内心深处,并积淀成为民族深层的心理结构。所以,当用科学的方法对珍贵的古籍文献进行整理、深入挖掘并传递给公众时,其就成了人们建构记忆的资源与手段,为人们形成共有的记忆服务。
截至目前,学者对云南省高校图书馆古籍管理工作的研究较少,其总体属于比较“冷门”的领域。笔者基于CNKI资源分析及实地调研情况,对目前云南省高校图书馆馆藏古籍管理及研究现状进行梳理分析,提出下一步建议。
云南省高校图书馆馆藏古籍现状
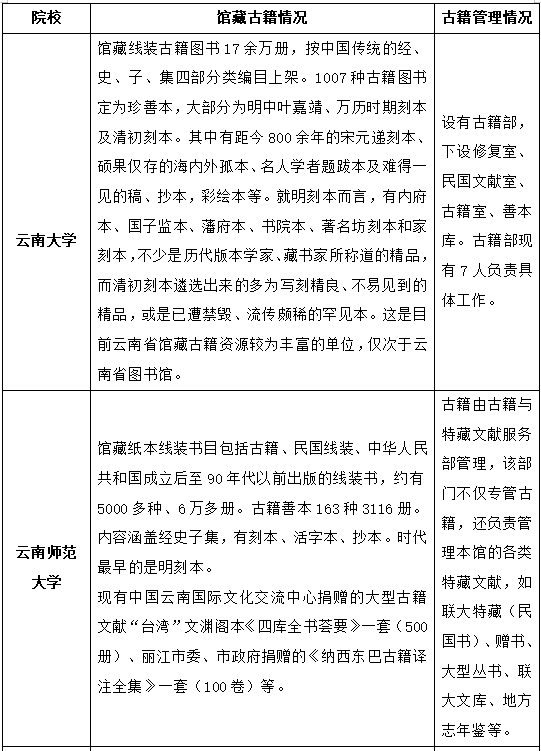
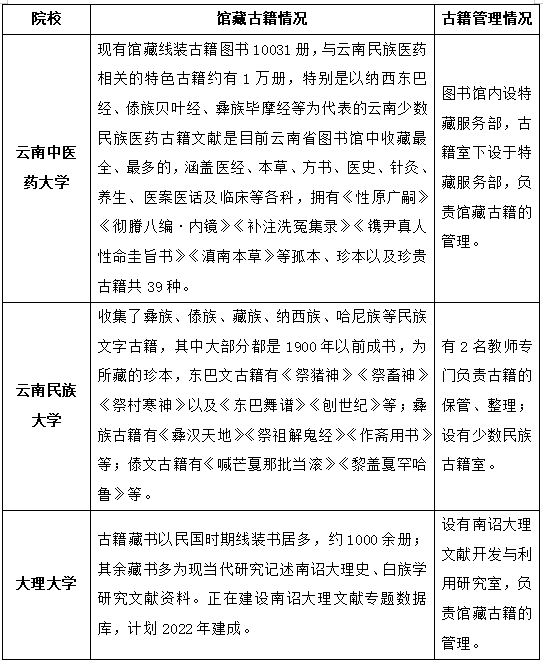
笔者结合实际,选取了云南大学、云南中医药大学、云南师范大学、云南民族大学、大理大学5所比较有代表性的院校进行了调研,这几所高校目前古籍馆藏情况如下:


总体来看,云南省作为多民族聚居地区,省属院校图书馆馆藏有许多具有民族性、地域性特色的古籍文献,这些宝贵的古籍文献是各民族在历史发展长河中的文化积淀,管理好、使用好这些古籍文献对于发展地方文化、培育民族自信具有重要意义。
随着中华传统文化的繁荣以及对文化价值的重新审视,文化遗产的保护与传承已成为全社会的共识。
尤其是自“中华古籍保护计划”实施以来,各古籍收藏单位对古籍的保管设备和场所都进行了改造和升级,各高校对馆藏古籍的管理及利用日益重视,笔者调研的几所高校均设有部门负责古籍文献管理,云南大学、云南师范大学等在数字化建设方面也有所建树。
经过广大图书馆专业人员、高校师生的认真钻研,云南省高校图书馆古籍整理与研究取得了可喜的成绩,如云南师范大学根据馆藏古籍特点编制了馆藏线装书目、善本书目,2020年出版了《云南师范大学图书馆藏古籍善本图录》;云南中医药大学对孤本《性源广嗣》进行了整理注释等。
但是调研发现,目前云南省高校图书馆馆藏古籍管理及利用仍存在许多短板和不足,“重藏轻用”依然存在,大多数高校古籍库房实行的是封闭式的密集书库管理,阅读和使用需要一定的审批程序,一定程度上增加了利用难度。加之领导重视不够、专业人员不足、硬件设施不完备、资金不足、受众不多等,云南省高校图书馆古籍整理与研究工作较发达地区而言相对滞后,古籍整理工作还处于对古籍客观情况做普查登记的初级阶段,其开发利用难以满足现实需要。尤其是在数字化建设方面,云南省各高校图书馆都力有不逮,大多都没有建立单独的馆藏古籍书目检索系统。
在古籍全文检索方面,只有云南大学图书馆购买了《中国基本古籍库》,其他各馆读者则只能通过传统方式查阅、检索古籍资料,研究十分受限,极大地制约了古籍价值的发掘与利用。
云南省高校图书馆馆藏古籍研究现状
笔者于2021年12月27日在CNKI期刊数据库中,以“云南省高校图书馆古籍整理”“高校图书馆古籍整理”“高校图书馆古籍整理与研究”进行精准检索,得到1983—2021年相关有效文献40篇,其仍属于相对偏冷的研究点。
涉及云南省高校图书馆古籍整理及研究方面的文章较少,目前仅有2篇,其中顾霞《浅析民族高校图书馆民族古籍开发》一文,主要对云南民族大学馆藏古籍的类别、价值进行了介绍,分析了古籍翻译和古籍开发工作的意义及方法;侯宇亮、业艳英《中国高校古籍数字化现状及对策——以云南省高校古籍数字资源共建共享为例》一文,对近年来云南省高校图书馆馆藏古籍数字化建设成果进行了梳理,分析了其存在的问题,提出古籍数字化共建共享的发展趋势,认为下一步全省各高校图书馆应统筹规划,统一标准,统一平台,加强合作共建,实现资源共享,同时应更新观念,加大人才培养力度和资金投入。
加强云南省高校图书馆古籍管理及利用策略
作为中华民族历史血脉的重要承载,古籍文献蕴含着各个时期中华民族优秀文化的价值观念,对中华文明的传承具有重要意义。
虽然经过广大图书馆专业人员、高校师生的认真钻研,我国古籍整理与研究取得了可喜的成绩,但仍任重而道远。
综合笔者本次文献检索及实际调研可以发现,截至目前,针对云南省高校图书馆馆藏古籍整理、开发方面的研究较为贫乏,实际工作基础也较为薄弱,开发利用工作相对发达地区高等院校较为滞后,极大地制约了古籍价值的有效发挥。
云南作为多民族聚居地区,其高校图书馆馆藏古籍的民族性、地域性特色较为突出,应在高校馆藏古籍整理与研究方面有所作为,故可重点在以下几个方面着力。
增强意识,拓宽古籍保护资金来源
当前,云南省各高校图书馆仅靠财政拨款进行古籍保护,资金缺口大,不利于有效开展古籍保护工作,更遑论数字化建设。
对此,应以“读书日”,开展古籍知识讲座、展览等为契机,宣传中华优秀传统文化,增强师生、民众对古籍保护重要性的认识,强化古籍保护责任,从而使他们自觉参与到古籍保护工作中来。
多措并举,培养专业化古籍工作人才队伍
古籍因年代久远,辗转流传,存在不同程度的破损、虫蛀、纸张老化等现象。笔者在调研中也发现,《滇南本草》等珍贵古籍已出现纸张发黄、老化、破损等情况。
因古籍具有较高的历史文化价值且不可再生,加之其表达方式的特殊性,无论是从古籍理论方面还是从实践专业技能方面,都对古籍保护人员提出了较高的要求,需要有专业化人才来开展古籍保护、整理、开发利用、修复等工作。
而当前的现状的是,多数高校古籍保护人才匮乏,尤其是古籍修复人才紧缺,因此,抓紧多措并举,培养专业化古籍工作人才队伍已刻不容缓。对此,可采取以下措施。
第一,从国家层面完善古籍保护、古籍修复师考核、认定等相关制度,为古籍管理、利用和古籍人才队伍建设提供政策、制度保障。在此基础上,高校可结合实际出台的相关古籍工作制度,从古籍管理、保护、利用、数字化等方面明确具体要求。
第二,各高校应将古籍人才培养纳入工作规划,加强校际交流与协作,采取“引进来”“走出去”战略,培养古籍管理尤其是古籍保护和修复的理论型、实践型人才。同时,条件允许的高校可增设古籍整理和修复专业,为社会输送古籍工作专业人才。
第三,鼓励教师、硕博士研究生积极研究,尤其是注重多学科融合下的理论与实践研究,助推云南省高校图书馆古籍工作开展。
加强古籍再生性保护,开拓古籍开发利用空间
针对当前古籍受众有限、发掘利用受限等现状,高校图书馆应积极利用现代信息技术,通过扫描、拍摄、建设古籍资源数据库等方式,加强古籍数字化建设,加大古籍再生性保护力度,有条件的高校还可以对所藏古籍进行文献纪录片拍摄,用最直观的方式向读者展示古籍,满足读者多方面、多层次的阅读和科学研究需求。此外,云南省高等院校还应结合馆藏资源的特色优势,加强对地域特色馆藏古籍的开发利用,如对云南民族大学馆藏民族古籍、云南中医药大学馆藏中医药古籍的开发利用等。
总之,鉴于古籍的珍贵价值、西南地区各民族间加强交往、交流、交融及中华民族文化传承的实际需要,云南省各高校应当采取以下举措。
一是要将馆藏古籍整理、发掘工作提升到传承中华民族文化、培育和发展中华民族共同体意识的高度,从思想认识转变、管理体制机制完善、古籍管理人才培养、经费支持保障等方面,突破瓶颈,改变现状,助推图书馆古籍工作新发展。
二是要制定切实可行的工作规划,明确馆藏古籍的分类、批校题跋、整理编目、修裱、著录、标引等工作实施计划,并对实施内容定期跟踪问效,确保古籍整理各项工作稳步推进,为古籍整理工作标准化、规范化奠定基础,为开发利用提供资源保障。
三是多措并举,加强对馆藏古籍的开发利用。一方面,积极利用现代信息技术,加强省际、校际的合作,优化资源配置,充分发挥各建设主体的优势,建立古籍数据库,实现资源共建共享;另一方面,通过解答读者咨询问题、公开古籍目录、开架阅览、举办馆藏精品陈列展等方式,加强对馆藏古籍的宣传,以扩大古籍受众,发挥古籍的学术研究价值、育人价值、社会价值、文化价值,尤其是通过对历史档案、民族古籍文献的发掘利用,加强“五个认同”教育,增强族群凝聚,达成集体共识,建设中华民族共有精神家园,铸牢中华民族共同体意识。
参考文献
[1]黄爱平.中国历史文献学[M].2版.北京:中国人民大学出版社,2019.
[2]刘晶.地方高校图书馆古籍文献数字服务转型研究[J].泰州职业技术学院学报,2021,21(06):32-35.
[3]杜京容.高校图书馆古籍档案资源开发利用研究[J].办公室业务,2021(21):163-165.
[4]顾霞.浅析民族高校图书馆民族古籍开发[C]//云南省高校图书情报工作委员会,美国华人图书馆员协会.多元文化下的图书馆建设与发展:第五届中美图书馆实务论坛论文集.北京:民族出版社,2012:206-212.
Tags:#只此青绿


























