跨媒介叙事作为媒介融合的重要探索方向,逐步渗透到 传统文化媒介组织架构与生存的诸多流程中。在媒介融合的 背景下,传统文化的发展获得新契机。传统文化不再局限于 单一媒介传播,而是巧妙借助新兴传播媒介进行扩散,呈现 出全方位、多角度、发散式的跨媒介叙事特征。传统文化在 媒介融合时代的新发展,应该根据媒介发展的新方向进一步 建构跨媒介叙事新体系。建构传统文化的跨媒介叙事体系, 符合当下国家对中华优秀传统文化创新与发展的新要求,在 传统文化发展过程中发挥着不可或缺的作用。
传统文化的跨媒介叙事范式
在跨媒介深度交叉与融合的时代,传统文化的发展不 再呈现出线性特征,更不局限于单一媒介。传统文化以现代 社会发展作为跳板,呈现出跨媒介交叉融合的网状发展新形 态。文化专家顾晓鸣提出,“传统文化就像古莲子,古莲子 在现代经过一定的条件培育也能发芽,传统文化在现代条件 下也可以有新的生长”。传统文化本身的传播方式具有极强 的故事性,又借助跨媒介叙事,有了“新的生长”。
融合潮流导向的叙事形态嬗变
“跨媒介叙事”的概念最早由学者亨利·詹金斯提出 并系统阐释,他认为“跨媒体叙事是随媒体的融合而产生的 一种全新审美意境,是将小说的整体元素系统地分散在多种 传播渠道中进行故事创作的一个过程。在这一过程之中,不 同媒体对于核心叙事所呈现的内容和表现手法都不相同,但 他们共同营造的系统却会建构起一个完整的故事世界,极大 地促进受众的参与性并推动完整故事世界的发展和完善。” 亨利·詹金斯指出,我们现在正进入“融合文化”的时代。 在“融合文化”背景下,多种传播渠道跨界交叉融合已经成 为跨媒介叙事的重要表征。在数字化时代,“跨媒介叙事” 将传统文本体系打乱重组,经过戏剧、戏曲、音乐、美术、 摄影、电影、电视、游戏、广告、视频网站等媒介的交叉融 合,形成多渠道、发散式的叙事模式,融合多元社会群体参 与过程,逐步打造以元文本为基础素材的聚合型、多模态的 文本新体系。
传统文化媒介文本间的互文
传统文化跨媒介的互文与连贯主要体现在艺术语言和 传播转化上,即文本形式的变化以及传播形态的转化。传统 文化以元文本为核心,吸收、转化其他文本元素,巧妙融入 其他文本创新元素。传统文化以文化艺术作品为运转轴心, 多种媒介相互渗透。文本互文的跨媒介融合方式多样。例 如,将同一题材的内容放置于不同的艺术门类之中,利用跨 媒介手段进行传播。小说与电影、电视剧的题材同一、内容 相似,但传播形态各异、接受效果差异化较大。小说给读者 带来视觉冲击并留下无限的想象空间,读者可以根据自身理 解代入其中;电影、电视剧给观众带来视觉和听觉两方面的冲击,在打造视听盛宴的同时让观众感觉身临其境,不知不 觉进入作品原本限定的艺术空间中。又如,多门类艺术跨界 融合,传播媒介相互交叉,即某一门类的艺术语言融入其他 门类的艺术特色。电影、电视渐渐从单纯的故事情节融入绘 画、音乐、舞蹈、戏曲等艺术门类,越来越关注对画面、造 型、音响、色彩、光影等细节的描述。
传统文化的跨媒介叙事体系构成要素
传统文化既然要进行跨媒介融合,其元叙事体系必然 会被打乱重组。传统文化的跨媒介叙事体系是一个复杂的系 统,笔者认为其构成要素主要有传者与受者、叙事场、叙事 客体、叙事媒介四大要素。
传者与受者
传者与受者是跨媒介叙事的主体,二者核心皆在于 人。传者是文化信息的加工者和发送者,位于文化信息传动 链条的初始环节,决定着文化信息的呈现形态、呈现内容、 流向和覆盖面,纵向文化信息传播主要以代际传承为主,横 向文化信息传播主要以社区、村落、同龄群体等的传承为 主。受者是文化信息的接受者和继承者,位于文化信息传动 链条的终点,其积极主动地接受活动,影响着文化信息的影 响范围和反馈内容,主要是指报纸、广播、电视等媒介的受 众。随着“第四媒体”的兴起,信息传播的范围越来越广。 当然,传者与受者对于传统文化的内容信息选择不是被动 的,而是主动参与的。传统文化博大精深,传者与受者并不 是肆意传递或者接收信息,而是需要对其文化内容的精华与 糟粕进行明确划分,传者选择自认为精华的部分进行信息传 递,受者选择接收自己需要且认同的信息。另外,在传统文 化跨媒介叙事与传播过程中,受者需要根据社会特征与属性 细分类群。假设受者钟爱某影片的服饰装扮,其在观看过程 中仅选择自己想要欣赏的内容,极大可能会忽视该剧传达的 主题思想,容易出现焦点缺失。同时,在传统文化跨媒介叙 事与传播中,传者也需要进行社会特征分析。传者在进行元 文本改编的过程中会加入个体对元文本的思考与理解,由 此,创作出的艺术作品的适用范围仅限于能够接受传者价值 观的群体,此时的传播圈层扩张受到极大限制。传者过于强 调个人主观能动性,个性强,价值普适性弱,在作品的适用 人群和传播圈层的定位上不够准确。
叙事场
叙事场是传者与受者进行文本叙事所建立的特殊磁场场 域。这个特殊的磁场场域是连接传者与受者必不可少的媒介 空间。传统文化的传者与受者之间的磁场场域,既可以是虚 拟场域,比如在电视和电影文本中,叙事场域作为一个整体 是真实存在的、直冲观众精神世界的,但时间和空间是虚拟 存在的,是看不到、摸不着的;也可以是真实场域,比如壮 族歌圩作为壮族民歌文化的自然载体,这个场域是可见、可听、真实存在的。无论虚或实的场域皆可链接传者与受者产 生磁场,建立二者之间特有的文本叙事场。
叙事客体
中华优秀传统文化属于传统文化的精华,涵盖着传统文 化中诸多积极内容及合理价值,在内容上包括从自然到人类 本身和社会,覆盖政治、经济、文化、哲学等诸多方面。中 华优秀传统文化的内容构成了叙事体系中的主要客体。它包 括中华文化代表性的民族伦理精神、节日习俗、生活方式、 文化符号、社会制度、民族艺术和知识体系等内容,是文化 叙事传递者与接受者之间相互作用的对象。叙事客体内部是 一个有机的整体,各部分信息相互制约、相互依存,具有一 定的转化规律。各要素的形式链接样态具有一定规律,存在 固定模式,当然,也存在自我调节基础上的各种变异,即增 删、缺补、变形等。另外,叙事客体独立于媒介和技巧而存 在,可以自由进行媒介转化,从一种叙事媒介转换为另一种 叙事媒介,一种叙事语言转化为另一种叙事语言,具有一定 的自我转化能力。
叙事媒介
叙事媒介是传统文化叙事的方式、策略、形式、工具和 手段等方面的总和,包括报纸、杂志、广播、电视、电影、 书籍等具体媒介。数字媒体、人工智能、NFT等概念不断涌 现,传统文化的叙事媒介逐渐呈现出多元化和数字化的发展 趋势。数字媒体的发展让叙事媒介不再只是文化表达的载 体,实现了对语言的突破,将传统的文化语言转变为全新的 文化语言,在一定程度上成为作品本身。传统文化以表象符 号为载体,其艺术符号物化在具体的媒介上进入叙事过程, 从而链接起传者与受者的磁场。随着叙事媒介的多元化发 展,受者的身份也实现了转换,受者逐渐转换为传者,开始 参与到创作当中。雷安德罗·埃利希便擅于在作品中借助观 众的参与来构建和解构情境。随着叙事媒介的数字化发展, 文化创作表达逐渐强化,空间和时间限制逐步被突破,受者 与传者之间实现隐形的近距离对话。
传统文化的跨媒介叙事体系要素之间的关系
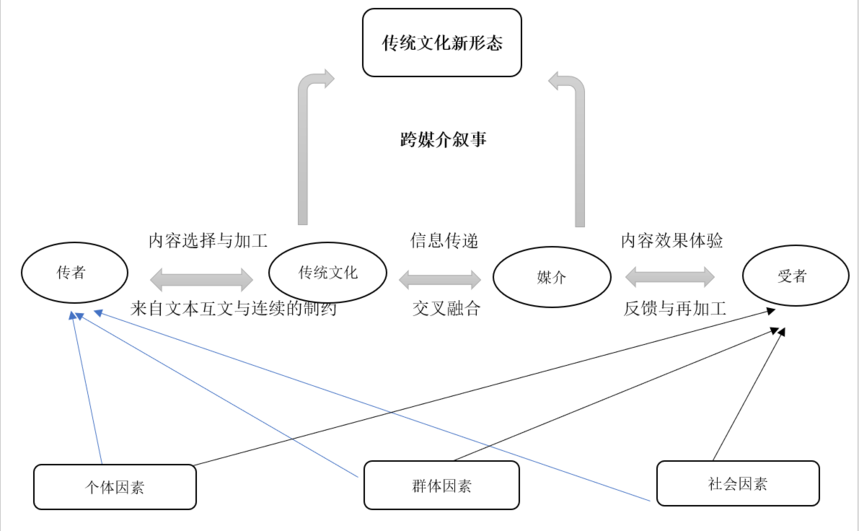
传统文化的跨媒介叙事体系是一个复杂的系统,可以借 助控制论、系统论的方法对这一体系进行解读,并建构如下 叙事体系图。

叙事逻辑走向
在传统文化跨媒介叙事体系建构过程中,纵向来看处 在中轴线位置的要素从上往下依次是传统文化新形态、跨 媒介叙事、传统文化信息传递过程、影响传者与受者的各 种因素等,其中,传统文化自身的信息传递与跨媒介交叉 融合处在结构的关键位置,其与传统文化新形态、传统文 化信息传递过程、影响传者与受者的各种因素的关系决定 了跨媒介叙事的形成。传统文化跨媒介叙事体系的纵向逻 辑是从下往上的。首先,传者与受者都会受到自身个体对 传统文化内容理解的影响,或多或少地带有一些个体主观 意识,这是不可避免的;同时,传者与受者会受到集体潜 意识的制约,这也会对传统文化叙事体系的推进带来一定 影响;另外,传者与受者还会受到所处社会环境的影响, 从而影响自身对于传统文化的判断能力以及接受能力。传 者与受者在受到制约后,将会在传统文化跨媒介叙事过程 中呈现出最佳状态,进而推进跨媒介叙事体系的建设,最 终成为传统文化新形态中的主体。 在传统文化跨媒介叙事体系的建构过程中,横向来看处 在中轴线位置的从左往右依次是传者、传统文化、媒介、受 者等要素,这些要素之间的逻辑关系决定着该体系的叙事过 程。首先,传者根据自身理解选择和加工传统文化内容,此 时传者的选择与加工并非随心所欲、毫无根据,而是受到传 统文化自身文本互文与连续性制约的。紧接着,传者将已经 选取的传统文化信息进行传递,传递过程中必然经过多种媒 介的交叉融合,此时传统文化将以一种新的跨媒介形态展示 给受众。最后,受众作为传统文化内容效果的体验者,对各 媒介机构、传统文化自身以及传递者都会产生一种反馈机制 与再加工机制,促进传统文化再次传递的各个阶段的提升。 譬如,京剧版、电影版、话剧版《赵氏孤儿》的创作者,皆 是以纪君祥撰写的元文本为基础,再根据自身对其内容的理 解进行选择加工,也因此导致三个版本的《赵氏孤儿》差异 较大。三个文本分别是元文本与戏曲、电影、话剧三个不同 媒介交融的产物,并以各自的跨媒介形态传递给受众。
叙事要素关系
处在传统文化跨媒介叙事体系初始阶段的传者与终结阶 段的受众,是一种二元对立统一的关系。传者与受者作为文 化叙事体系的两个方面,处在既对立又统一的状态。对立在 于传者传输文化、受者接受文化,二者的工作大相径庭;统 一在于传者所传递的文化信息最终会被受众所接收,二者处 在一条逻辑线上,紧密相关、密不可分。传者的选择与加工 直接影响受众的内容效果体验以及接受反馈程度,受者的反 馈与体验反作用于传者,促使传者根据受众反馈对传统文化 传输做出再加工。以央视为例,近些年来,其在电视文化节 目方面不断推出《中国诗词大会》《经典咏流传》《故事里的中国》《国家宝藏》等一系列弘扬中华优秀传统文化的文 化类节目。这些节目创作者或者节目工作者作为文化的发送 者,负责选择、加工和传递文化信息,这些信息经过媒介的 交叉融合传递给作为文化接受者的节目受众,节目受众根据 自己的体验、判断与选择将意见反馈给节目创作者,节目创 作者根据节目受众的反馈与意见进行进一步改进,是一个循 环往复的过程。由此可见,传者与受者的工作虽不同,但逻 辑相同,处在对立且统一的关系之中。当然,传者与受者的 身份具有二重性,传者既是传递者也是接受者,受者既是继 承者也是传播者。比如,节目创作者一定会观看节目,感受 节目效果,便于进一步修改精进,这时节目创作者便是作为 文化接受者的身份存在。同样,节目受众在观看节目后进行 反馈,反馈信息被节目创作者接收,此时节目受众便扮演着 文化发送者的角色。由此可见,传者与受者具有双重身份, 其身份在文化信息传递过程中不断互换。
整个叙事体系的各个阶段构成了传统文化的叙事场。叙 事场作为传统文化跨媒介叙事体系的环境系统,是中华优秀 传统文化由传者到受者传递文本信息的基本空间,这种空间 或以现实社会中的实体空间形式存在,或以社会文化网络的 虚拟空间形式存在。譬如民间技艺、文化遗产等传统文化内 容,适合于在师徒、父子、兄妹等代际传承的社会关系中传 递;而像《白蛇传》《牛郎织女》《孟姜女哭长城》《梁山 伯与祝英台》等中国民间传说类的传统文化内容,适合在社 会文化网络中以虚拟的形态进行传递。叙事客体作为叙事的 主要内容,是文本叙事的核心,抽去了这个核心,文化传递 过程便不存在。作为核心的叙事客体并不是占据统治地位, 而是既受制于叙事场、叙事媒介,也受制于传者与受者。不 同的叙事客体在不同的叙事场中得以展现与传递。 综上所述,在“融合文化”背景下,跨媒介叙事已经 成为社会文化发展过程中的重要组成部分,其呈现在媒介融 合范式之中,积极响应传统文化的可持续发展。同时,传统 文化在跨媒介叙事的推动下,其传播模式也呈现出新形态。 当下,传统文化的新发展态势要求社会各界跳出舒适圈,走 出行业圈层,以媒介融合的思维方式重新把握各媒介文本特 性,逐步探索出传统文化传播发展的创新之路。


























